高级检索

生物矿化的白蛋白/siRNA纳米粒的构建和胞质递送效率研究

Construction and cytosolic delivery efficiency study of biomineralized albumin/siRNA nanoparticles

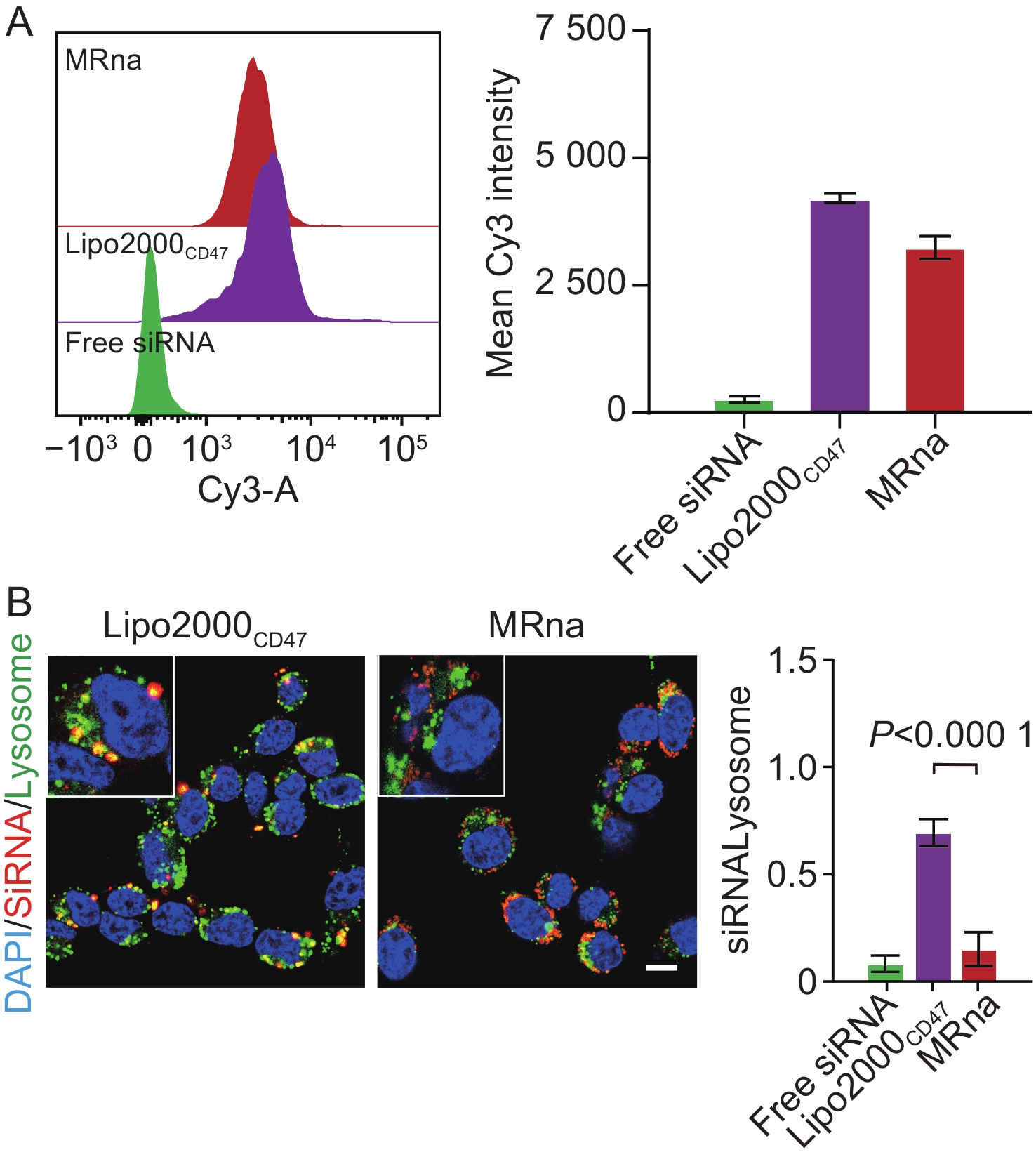
  • 摘要: 解决小干扰RNA(siRNA)载体在胞质递送效率与生物相容性之间的矛盾是推动siRNA疗法临床转化的关键。本研究使用牛血清白蛋白(BSA)和人体必需的金属离子,构建了一种生物相容性高、可完全生物降解的siRNA递送载体MnCO3@BSA/Zn2+/siRNA(MRna)。该载体利用Zn2+和Mn2+与生物大分子(BSA和siRNA)的高亲和力,通过水相“一锅法”自组装和生物矿化反应完成了对siRNA的荷载和保护,实现了近90%的siRNA包封率。同时, MRna能够在内体环境中快速崩解使siRNA释放约55%,并通过介导“质子海绵效应”促进siRNA内体逃逸,使siRNA与溶酶体定位系数仅0.18。最终,荷载了CD47 siRNA的MRna可在mRNA和蛋白水平有效降低肿瘤细胞CD47表达,基因沉默效率达到52%,转染效果与商业试剂Lipo2000相近。本研究为siRNA递送系统的设计提供了一种更加简单、高效的策略。

     

    Abstract: Resolving the conflict between cytoplasmic delivery efficiency and biocompatibility of small interfering RNA (siRNA) carriers is crucial for the clinical translation of siRNA therapies. In this study, we developed a highly biocompatible and fully biodegradable siRNA delivery system, MnCO3@BSA/Zn2+/siRNA (MRna), using bovine serum albumin (BSA) and essential metal ions. This carrier leverages the high affinity of Zn2+ and Mn2+ for biomolecules (BSA and siRNA) to achieve siRNA loading and protection through a water-phase “one-pot” self-assembly and biomineralization process, achieving a 90% siRNA encapsulation rate. Additionally, the nanoscale mineral particles allow rapid disintegration in the endosomal environment to release 55% of siRNA and facilitate its endosomal escape by mediating the “proton sponge effect”. Therefore, the colocalization coefficient of siRNA with the lysosome is only 0.18. Ultimately, MRna loaded with CD47 siRNA effectively reduces CD47 expression at both mRNA and protein levels in tumor cells to lower than 50% of the original, showing efficiency comparable to the commercial transfection reagent Lipo2000. Overall, this study provides a more convenient, efficient and biocompatible strategy for designing siRNA delivery systems.

     

/

返回文章
返回